UBSX supports the full Pictbridge implementation both on the host and the device. Pictbridge sits on top of USBX PIMA class on both sides.

The PictBridge standards allows the connection of a digital still camera or a smart phone directly to a printer without a PC, enabling direct printing to certain Pictbridge aware printers.

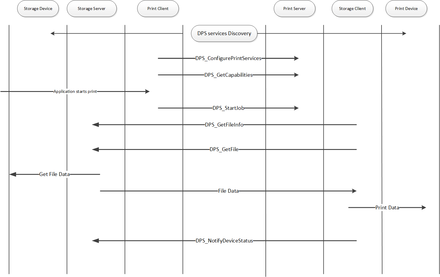
When a camera or phone is connected to a printer, the printer is the USB host and the camera is the USB device. However, with Pictbridge, the camera will appear as being the host and commands are driven from the camera. The camera is the storage server, the printer the storage client. The camera is the print client and the printer is of course the print server.

Pictbridge uses USB as a transport layer but relies on PTP (Picture Transfer Protocol) for the communication protocol.

The following is a diagram of the commands/responses between the DPS client and the DPS server when a print job occurs:

DPS commands and responses

Pictbridge client implementation

The Pictbridge on the client requires the USBX device stack and the PIMA class to be running first.

A device framework describes the PIMA class in the following way.

UCHAR device_framework_full_speed[] =
{
    /* Device descriptor */
    0x12, 0x01, 0x10, 0x01, 0x00, 0x00, 0x00, 0x20,
    0xA9, 0x04, 0xB6, 0x30, 0x00, 0x00, 0x00, 0x00,
    0x00, 0x01,
    /* Configuration descriptor */
    0x09, 0x02, 0x27, 0x00, 0x01, 0x01, 0x00, 0xc0, 0x32,
    /* Interface descriptor */
    0x09, 0x04, 0x00, 0x00, 0x03, 0x06, 0x01, 0x01, 0x00,
    /* Endpoint descriptor (Bulk Out) */
    0x07, 0x05, 0x01, 0x02, 0x40, 0x00, 0x00,
    /* Endpoint descriptor (Bulk In) */
    0x07, 0x05, 0x82, 0x02, 0x40, 0x00, 0x00,
    /* Endpoint descriptor (Interrupt) */
    0x07, 0x05, 0x83, 0x03, 0x08, 0x00, 0x60
};

The Pima class is using the ID field 0x06 and has its subclass is 0x01 for Still Image and the protocol is 0x01 for PIMA 15740.

Three endpoints are defined in this class; two bulks for sending/receiving data and one interrupt for events.

Unlike other USBX device implementations, the Pictbridge application does not need to define a class itself. Rather it invokes the function ux_pictbridge_dpsclient_start. An example is below.

/* Initialize the Pictbridge string components. */
ux_utility_memory_copy
    (pictbridge.ux_pictbridge_dpslocal.ux_pictbridge_devinfo_vendor_name,
    "ExpressLogic",13);

ux_utility_memory_copy
    (pictbridge.ux_pictbridge_dpslocal.ux_pictbridge_devinfo_product_name,
    "EL_Pictbridge_Camera",21);

ux_utility_memory_copy
    (pictbridge.ux_pictbridge_dpslocal.ux_pictbridge_devinfo_serial_no, "ABC_123",7);

ux_utility_memory_copy
    (pictbridge.ux_pictbridge_dpslocal.ux_pictbridge_devinfo_dpsversions,
    "1.0 1.1",7);

pictbridge.ux_pictbridge_dpslocal.ux_pictbridge_devinfo_vendor_specific_version = 0x0100;

/* Start the Pictbridge client. */
status = ux_pictbridge_dpsclient_start(&pictbridge);

if(status != UX_SUCCESS)
    return;

The parameters passed to the pictbridge client are as follows.

pictbridge.ux_pictbridge_dpslocal.ux_pictbridge_devinfo_vendor_name
    : String of Vendor name
pictbridge.ux_pictbridge_dpslocal.ux_pictbridge_devinfo_product_name
    : String of product name
pictbridge.ux_pictbridge_dpslocal.ux_pictbridge_devinfo_serial_no
    : String of serial number
pictbridge.ux_pictbridge_dpslocal.ux_pictbridge_devinfo_dpsversions
    : String of version
pictbridge.ux_pictbridge_dpslocal.ux_pictbridge_devinfo_vendor_specific_version
    : Value set to 0x0100;

The next step is for the device and the host to synchronize and be ready to exchange information.

This is done by waiting on an event flag as follows.

/* We should wait for the host and the client to discover one another. */
status = ux_utility_event_flags_get(&pictbridge.ux_pictbridge_event_flags_group,
    UX_PICTBRIDGE_EVENT_FLAG_DISCOVERY,TX_AND_CLEAR,
    &actual_flags, UX_PICTBRIDGE_EVENT_TIMEOUT);

If the state machine is in the DISCOVERY_COMPLETE state, the camera side (the DPS client) will gather information regarding the printer and its capabilities.

If the DPS client is ready to accept a print job, its status will be set to UX_PICTBRIDGE_NEW_JOB_TRUE. It can be checked below.

/* Check if the printer is ready for a print job. */
if (pictbridge.ux_pictbridge_dpsclient.ux_pictbridge_devinfo_newjobok ==
    UX_PICTBRIDGE_NEW_JOB_TRUE)
/* We can print something … */

Next some print joib descriptors need to be filled as follows:

/* We can start a new job. Fill in the JobConfig and PrintInfo structures. */
jobinfo = &pictbridge.ux_pictbridge_jobinfo;

/* Attach a printinfo structure to the job. */
jobinfo -> ux_pictbridge_jobinfo_printinfo_start = &printinfo;

/* Set the default values for print job. */
jobinfo -> ux_pictbridge_jobinfo_quality =
    UX_PICTBRIDGE_QUALITIES_DEFAULT;
jobinfo -> ux_pictbridge_jobinfo_papersize =
    UX_PICTBRIDGE_PAPER_SIZES_DEFAULT;
jobinfo -> ux_pictbridge_jobinfo_papertype =
    UX_PICTBRIDGE_PAPER_TYPES_DEFAULT;
jobinfo -> ux_pictbridge_jobinfo_filetype =
    UX_PICTBRIDGE_FILE_TYPES_DEFAULT;
jobinfo -> ux_pictbridge_jobinfo_dateprint =
    UX_PICTBRIDGE_DATE_PRINTS_DEFAULT;
jobinfo -> ux_pictbridge_jobinfo_filenameprint =
    UX_PICTBRIDGE_FILE_NAME_PRINTS_DEFAULT;
jobinfo -> ux_pictbridge_jobinfo_imageoptimize =
    UX_PICTBRIDGE_IMAGE_OPTIMIZES_OFF;
jobinfo -> ux_pictbridge_jobinfo_layout =
    UX_PICTBRIDGE_LAYOUTS_DEFAULT;
jobinfo -> ux_pictbridge_jobinfo_fixedsize =
    UX_PICTBRIDGE_FIXED_SIZE_DEFAULT;
jobinfo -> ux_pictbridge_jobinfo_cropping =
    UX_PICTBRIDGE_CROPPINGS_DEFAULT;

/* Program the callback function for reading the object data. */
jobinfo -> ux_pictbridge_jobinfo_object_data_read =
    ux_demo_object_data_copy;

/* This is a demo, the fileID is hardwired (1 and 2 for scripts, 3 for photo to be printed. */
printinfo.ux_pictbridge_printinfo_fileid =
    UX_PICTBRIDGE_OBJECT_HANDLE_PRINT;
ux_utility_memory_copy(printinfo.ux_pictbridge_printinfo_filename,
    "Pictbridge demo file", 20);
ux_utility_memory_copy(printinfo.ux_pictbridge_printinfo_date, "01/01/2008",
    10);

/* Fill in the object info to be printed. First get the pointer to the object container in the job info structure. */
object = (UX_SLAVE_CLASS_PIMA_OBJECT *) jobinfo ->
    ux_pictbridge_jobinfo_object;

/* Store the object format: JPEG picture. */
object -> ux_device_class_pima_object_format = UX_DEVICE_CLASS_PIMA_OFC_EXIF_JPEG;
object -> ux_device_class_pima_object_compressed_size = IMAGE_LEN;
object -> ux_device_class_pima_object_offset = 0;
object -> ux_device_class_pima_object_handle_id =
    UX_PICTBRIDGE_OBJECT_HANDLE_PRINT;
object -> ux_device_class_pima_object_length = IMAGE_LEN;

/* File name is in Unicode. */
ux_utility_string_to_unicode("JPEG Image", object ->
    ux_device_class_pima_object_filename);

/* And start the job. */
status =ux_pictbridge_dpsclient_api_start_job(&pictbridge);

The Pictbridge client now has a print job to do and will fetch the image blocks at a time from the application through the callback defined in the field

jobinfo -> ux_pictbridge_jobinfo_object_data_read

The prototype of that function is defined as:

ux_pictbridge_jobinfo_object_data_read

Copying a block of data from user space for printing

Prototype

UINT ux_pictbridge_jobinfo_object_data_read(
    UX_PICTBRIDGE *pictbridge,
    UCHAR *object_buffer,
    ULONG object_offset,
    ULONG object_length,
    ULONG *actual_length)

Description

This function is called when the DPS client needs to retrieve a data block to print to the target Pictbridge printer.

Parameters

  • pictbridge: Pointer to the pictbridge class instance.

  • object_buffer: Pointer to object buffer

  • object_offset: Where we are starting to read the data block

  • object_length: Length to be returned

  • actual_length: Actual length returned

Return Value

  • UX_SUCCESS (0x00) This operation was successful.

  • UX_ERROR (0x01) The application could not retrieve data.

Example

/* Copy the object data. */
UINT ux_demo_object_data_copy(
    UX_PICTBRIDGE *pictbridge,
    UCHAR *object_buffer,
    ULONG object_offset,
    ULONG object_length,
    ULONG *actual_length)
{
    /* Copy the demanded object data portion. */
    ux_utility_memory_copy(object_buffer, image + object_offset,
        object_length);
    /* Update the actual length. */
    *actual_length = object_length;
    /* We have copied the requested data. Return OK. */
    return(UX_SUCCESS);
}

Pictbridge host implementation

The host implementation of Pictbridge is different from the client.

The first thing to do in a Pictbridge host environment is to register the Pima class as the example below shows:

status = ux_host_stack_class_register(_ux_system_host_class_pima_name,
    ux_host_class_pima_entry);
if(status != UX_SUCCESS)
    return;

This class is the generic PTP layer sitting between the USB stack and the Pictbridge layer.

The next step is to initialize the Pictbridge default values for print services as follows:

Pictbridge field Value

DpsVersion[0]

0x00010000

DpsVersion[1]

0x00010001

DpsVersion[2]

0x00000000

VendorSpecificVersion

0x00010000

PrintServiceAvailable

0x30010000

Qualities[0]

UX_PICTBRIDGE_QUALITIES_DEFAULT

Qualities[1]

UX_PICTBRIDGE_QUALITIES_NORMAL

Qualities[2]

UX_PICTBRIDGE_QUALITIES_DRAFT

Qualities[3]

UX_PICTBRIDGE_QUALITIES_FINE

PaperSizes[0]

UX_PICTBRIDGE_PAPER_SIZES_DEFAULT

PaperSizes[1]

UX_PICTBRIDGE_PAPER_SIZES_4IX6I

PaperSizes[2]

UX_PICTBRIDGE_PAPER_SIZES_L

PaperSizes[3]

UX_PICTBRIDGE_PAPER_SIZES_2L

PaperSizes[4]

UX_PICTBRIDGE_PAPER_SIZES_LETTER

PaperTypes[0]

UX_PICTBRIDGE_PAPER_TYPES_DEFAULT

PaperTypes[1]

UX_PICTBRIDGE_PAPER_TYPES_PLAIN

PaperTypes[2

UX_PICTBRIDGE_PAPER_TYPES_PHOTO

FileTypes[0]

UX_PICTBRIDGE_FILE_TYPES_DEFAULT

FileTypes[1]

UX_PICTBRIDGE_FILE_TYPES_EXIF_JPEG

FileTypes[2]

UX_PICTBRIDGE_FILE_TYPES_JFIF

FileTypes[3]

UX_PICTBRIDGE_FILE_TYPES_DPOF

DatePrints[0]

UX_PICTBRIDGE_DATE_PRINTS_DEFAULT

DatePrints[1]

UX_PICTBRIDGE_DATE_PRINTS_OFF

DatePrints[2]

UX_PICTBRIDGE_DATE_PRINTS_ON

FileNamePrints[0]

UX_PICTBRIDGE_FILE_NAME_PRINTS_DEFAULT

FileNamePrints[1]

UX_PICTBRIDGE_FILE_NAME_PRINTS_OFF

FileNamePrints[2]

UX_PICTBRIDGE_FILE_NAME_PRINTS_ON

ImageOptimizes[0]

UX_PICTBRIDGE_IMAGE_OPTIMIZES_DEFAULT

ImageOptimizes[1]

UX_PICTBRIDGE_IMAGE_OPTIMIZES_OFF

ImageOptimizes[2]

UX_PICTBRIDGE_IMAGE_OPTIMIZES_ON

Layouts[0]

UX_PICTBRIDGE_LAYOUTS_DEFAULT

Layouts[1]

UX_PICTBRIDGE_LAYOUTS_1_UP_BORDER

Layouts[2]

UX_PICTBRIDGE_LAYOUTS_INDEX_PRINT

Layouts[3]

UX_PICTBRIDGE_LAYOUTS_1_UP_BORDERLESS

FixedSizes[0]

UX_PICTBRIDGE_FIXED_SIZE_DEFAULT

FixedSizes[1]

UX_PICTBRIDGE_FIXED_SIZE_35IX5I

FixedSizes[2]

UX_PICTBRIDGE_FIXED_SIZE_4IX6I

FixedSizes[3]

UX_PICTBRIDGE_FIXED_SIZE_5IX7I

FixedSizes[4]

UX_PICTBRIDGE_FIXED_SIZE_7CMX10CM

FixedSizes[5]

UX_PICTBRIDGE_FIXED_SIZE_LETTER

FixedSizes[6]

UX_PICTBRIDGE_FIXED_SIZE_A4

Croppings[0]

UX_PICTBRIDGE_CROPPINGS_DEFAULT

Croppings[1]

UX_PICTBRIDGE_CROPPINGS_OFF

Croppings[2]

UX_PICTBRIDGE_CROPPINGS_ON

The state machine of the DPS host will be set to Idle and ready to accept a new print job.

The host portion of Pictbridge can now be started as the example below shows:

/* Activate the pictbridge dpshost. */
status = ux_pictbridge_dpshost_start(&pictbridge, pima);

if (status != UX_SUCCESS)
    return;

The Pictbridge host function requires a callback when data is ready to be printed. This is accomplished by passing a function pointer in the pictbridge host structure as follows.

/* Set a callback when an object is being received. */
pictbridge.ux_pictbridge_application_object_data_write =
    tx_demo_object_data_write;

This function has the following properties.

ux_pictbridge_application_object_data_write

Writing a block of data for printing

Prototype

UINT ux_pictbridge_application_object_data_write(
    UX_PICTBRIDGE *pictbridge,
    UCHAR *object_buffer,
    ULONG offset,
    ULONG total_length,
    ULONG length);

Description

This function is called when the DPS server needs to retrieve a data block from the DPS client to print to the local printer.

Parameters

  • pictbridge: Pointer to the pictbridge class instance.

  • object_buffer: Pointer to object buffer

  • object_offset: Where we are starting to read the data block

  • total_length: Entire length of object

  • length: Length of this buffer

Return Value

  • UX_SUCCESS (0x00) This operation was successful.

  • UX_ERROR (0x01) The application could not print data.

Example

/* Copy the object data. */
UINT tx_demo_object_data_write(UX_PICTBRIDGE *pictbridge,
    UCHAR *object_buffer, ULONG offset, ULONG total_length, ULONG length);
{
    UINT status;
    /* Send the data to the local printer. */
    status = local_printer_data_send(object_buffer, length);

    /* We have printed the requested data. Return status. */
    return(status);
}